来源:王蕾 牛树刚 杨尚福 姜兵田,《企业管理》杂志
日期:2019年01月15日
“四维双层” 岗位胜任能力结构,虽然不够完善和全面,但符合企业发展与班组长队伍实际,可操作性强,对公司层面的知识培训与岗位实践层面的能力提升均具有指导意义。
一、基层班组长素质能力现状
马钢集团公司是一家特大型钢铁联合企业,班组数量众多,拥有各类班组长数千名。马钢十分重视班组长培训。为了准确了解基层班组长队伍现状,马钢对其班组长年龄、学历、知识及能力结构进行了充分的调研。
1. 学历层次较高,但年龄结构老化。从受调查的300 余名班组长年龄和学历结构可以看出,一是受行业竞争和企业减员增效的影响,马钢1998 ~ 2008 年近10 年未补充新生力量,致使员工年龄结构老化,班组长队伍也不例外。二是学历层次较高,绝大多数为大专及以上文化程度,具有较强的接受能力,若科学有效地引导,可以激发他们岗位学习的热情,实现自我超越。
2.业务能力强,但管理知识缺乏。大多数班组长都是从职业学校毕业后进入企业工作的,经过多年的岗位锻炼和业余学习,学历层次不断提升,已成为技术技能方面的骨干。但大多数班组长是技术业务上的精英,管理上的弱者,存在会做事不善于带队伍,会思考却不善于沟通,能发现问题而不善于解决问题,团队管理能力不足等。同时,多数班组长所学为工科专业,履职前缺乏对管理知识与技能系统化、规范化的培训。
3. 传统管理型多,创新管理型少。相当一部分班组长凭着多年的工作经验和传统的管理方式进行管理,运用现代管理理念、管理工具进行创新管理的相对较少。但随着企业管理变革的深化,新技术的快速发展,班组长们也意识到应用现代管理方法与工具进行创新管理的重要性,对现代管理理念及方法工具等内容的培训需求也在逐年增大。仅以2017 年度班组长培训需求调查为例,创新方法应用、6S 管理、现场改善(TWI-JM)、质量管理工具与QC 活动等现代管理工具需求大幅上升。
4. 显性职业素养高,隐性职业素养有待提升。职业素养是个人职业生涯中应具备的品质、能力和素养的总称。它包括显性的职业资质、职业行为、职业技能和隐性的职业道德、职业态度、职业意识。相当数量的班组长虽然显性职业素养高,但隐性职业素养不足,表现在管理方式简单粗暴,哥们儿义气重,缺乏对下属应有的尊重;处理人际关系能力弱,缺乏合作共赢的意识与心态;对下属工作指导和帮助的方法简单,发挥团队作用水平不足;积极主动、高效执行力有待进一步提高,等等。
二、构建班组长岗位胜任能力模型
构建班组长岗位胜任素质模型,可有效地指导培训需求分析,为后续的培训项目设计和课程开发指明方向,从而提升培训的针对性与有效性。马钢班组长岗位胜任素质模型构建基于三方面的分析:
1. 组织分析。为适应新时期市场竞争的需要,马钢公司提出了“产品升级、产业链延伸、国际化经营” 转型发展战略,推行卓越绩效和全面品牌管理,创建马钢家园企业文化,要求创建学习型、创新型班组,必须培养善学习、懂管理、认大局、会创新的专家型班组长。
2. 任务分析。根据冶金行业“集中一贯制”管理的特点,马钢基层班组长的主要职责可简单概括为五句话:带好队伍,营造家园文化氛围;完成任务,提高生产运行效率;提高品质,实现市场顾客满意;降低成本,提升现场管理水平;防止事故,坚持安全第一原则。履行上述职责,班组长必须以相应的知识、能力和素养作支撑。
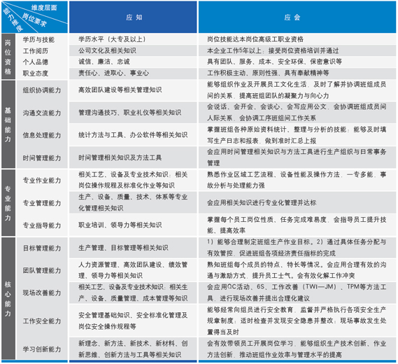
3. 现状分析。现状分析的目的在于确认知识、能力及素养与理想状态之间的差距,从而发现培训需求。在工作实践中,综合分析班组长岗位工作要求,提取与岗位胜任能力有关的因素,并归纳提炼为岗位资格、基础能力、专业能力、核心能力等四个维度,每个维度再分“应知”“应会”两个层面,逐步形成具有马钢特色的基层班组长“四维双层”岗位胜任能力模型,如表所示。
表 马钢基层班组长“四维双层” 岗位胜任能力模型

三、基于岗位胜任目标的培训模式探索
“四维双层” 岗位胜任能力结构,虽然不够完善不够全面,但符合企业发展与班组长队伍实际,可操作性强,对公司层面的知识培训与岗位实践层面的能力提升均具有指导意义。
1. 坚持持证上岗制度,系统规范任职资格培训。多年来,马钢公司一直坚持对企业后备班组长进行系统性、规范性的管理基础知识、管理基本技能的岗前培训,开展严格的“应知”考核和“应会”答辩,均通过者方可取得班组长资格培训,由公司人力资源部颁发证书。
(1)培训策略。以角色认知为切入点,使班组长了解到自己岗位在企业管理中的地位与作用,激发责任感与使命感,培养责任意识,增强工作执行力;以流程驱动为牵引(如图所示),遵循人才培养规律和成人学习特点,促进任职培训系统规范;以末位淘汰制为保证,促进任职资格培训严肃、有效。在工作实践中,还对每期学员实行10% 末位淘汰制度,极大地调动了学员学习的主动性。
2)培训内容。以“四维双层”岗位胜任能力结构中基础能力和专业管理能力培养为重点,帮助班组长掌握履责技巧,提升抓生产带队伍与班组文化建设能力。培训过程中,聚焦观念更新和管理方法与工具的应用,培训内容不追求“高大上”,而注重实际、实用、实效,如“如何组织班前会”“如何在班组成员面前说话”,等等。目前,具有马钢特色的班组长任职资格培训课程体系已基本形成。
(3)培训形式。采取系统讲授、案例分析、课题研讨、标杆学习、经验分享等多种方式进行,并应用行动学习法理念,开展行动方案辅导,促进理论与实际的结合;培训过程中,坚持问题导向,培养班组长发现问题与解决问题的能力,实现从个人绩效提升到组织绩效提升的转变;同时,采取混合式学习方式,自主开发内训课程,开展在线学习,拓展班组长管理视野,养成自觉学习的习惯,在工作中自我完善、自我提升。
(4)培训教材。自主开发了马钢班组长(作业长)任职资格培训教材和马钢班组长培训案例教材。培训过程中,教师们大多用本土化管理案例进行教学。培训管理部门定期对教材进行修改与完善,使之更贴近企业实际,符合企业管理变革需要。

2. 开展年度主题研修,提高班组长岗位胜任核心能力。多年来,马钢坚持开展班组长年度岗位主题研修,且研修班次、人次在逐年上升。
(1)研修主题选择。年度研修主题选择,基于三方面因素确定:一是围绕企业年度工作主题确定研修主题,使培训与公司管理工作推进相一致,使培训工作上接战略、下促绩效。二是针对班组长队伍岗位胜任核心能力缺失的实际情况确定。通过领导访谈、培训需求调查等方式,发现大多数核心能力的缺失点和缺失面,组织专家确定主题、开展研修。三是根据公司管理变革推进的需要和新技术的发展确定主题,使班组长核心能力适应时代发展的需要,能支撑公司管理变革的推进。
(2)研修形式确定。年度主题研修一般分为三个阶段进行,一是集中研修。集中研修的形式多种多样,可以是主题讲座和讨论,也可以是公司工作主题解读等;研修时间可长可短、可连续进行也可分几个阶段进行。二是行动学习方案制定与实施。学员必须联系岗位工作实际拟定年度行动学习方案,实施过程中专兼职教师进行跟踪与辅导。三是固化并汇报主题研修成果。
(3)研修教师团队。年度主题研修的教师团队一般由三部分构成,公司职能管理部门负责人、最佳实践者和专业培训师。他们合理分工有效配合,研修前明确研修目的、方式、内容,了解学员存在的问题,设计研修方案与课程模块;研修过程中,引导学员认识主题、研究主题、落实主题,辅导学员行动方案;研修后要了解学员行动方案落地成效,帮助学员固化研修成果。
(4)研修成果固化。为促进学员主题研修积极性和效果的提高,每期研修都选择1 ~ 2 名学员作为最佳实践者参与教师团队工作。同时,年底组织主题研修成果发布会,邀请班组长所在单位直线领导作为评委,可以检验成果的真实性,又可以激发学员的成就感与荣誉感。
3. 组织个性化专题培训,不断完善班组长知识能力结构。马钢公司是一家国有老企业,工艺流程复杂、业务板块多,各板块形成历史、内部文化、管理模式不尽相同,班组长队伍的知识与能力结构也不尽相同,对培训的需求差异较大。为了使班组长整体队伍知识与能力结构,能支撑公司进入全国实体企业100 强的品牌建设愿景,马钢公司实施差异化培训策略,组织开展个性化专题培训,促进班组长知识能力结构逐步达到岗位胜任目标。
(1)在线学习,开展现代信息技术应用补缺培训。马钢有部分年龄较大但实际工作经验丰富、能力较强的班组长,缺乏信息技术在管理工作中应用的知识与技能,日常工作效率较低。针对这些情况,马钢教育培训中心组织力量,围绕办公软件使用ABC、微信群建立与应用技巧、PPT制作技巧、信息技术在基层统计工作中的应用等相关内容,开发通俗易懂、简单实用的“微课程”,通过马钢在线学习系统,组织班组长在线学习。培训中心机房双休日也向基层班组长开放,并安排专业教师进行实际操作练习辅导。
(2)送教下厂,服务基层单位重点工作,开展个性化专项培训。为了解决工学矛盾,针对个别基层单位班组长普遍缺失的知识和能力,或重点工作推进所需要的知识和能力,马钢教育培训中心采取送教下厂的方式,进行个性化专项培训。如某单位在开展现场管理整治过程中,感到班组长普遍对6S 管理只停留在理念层面,对6S 的方法工具应用能力不足。马钢教育培训中心及时组织教学力量送教下厂,结合现场实际进行教学和方法指导,受到了企业和班组长的欢迎。
(3)校企合作,在建设特色班组活动中提升班组长综合能力。在公司各板块都选择几个班组作为培训中心教师企业实践基地,同时开展校企合作,帮助企业打造特色班组,在特色班组打造过程中提升班组长综合能力。并把这几个班组作为内部标杆,每年组织公司其他单位班组长来参观学习与交流,起到典型引路的作用。
特色班组的建设方向视班组实际情况和班组长的特质特长而定,有群众性岗位练兵型、标准化作业型、创新创效型、现场改善型等等。培训中心教师作为班组长的业务伙伴,定期深入现场和班组长一道拟定特色创建目标、工作计划、实施方案等,根据实际需要为班组成员进行知识和技能的补缺补差,帮助班组长提升工作指导能力。